このページの本文へ
診療案内
診療科別
医師紹介
訪問診療
訪問看護
訪問リハビリ
予防接種
もの忘れ外来
禁煙外来
入院案内
入院の手続き・持ち物
お部屋・入院生活
直接の面会について
オンライン面会について
施設のご利用について
入院費のお支払いについて
携帯電話のご利用について
退院の手続きについて
注意事項・その他
部門紹介
診療部
看護部
医療技術部
事務部
地域連携室
居宅介護支援事業所
看護部
看護部紹介
福利厚生
行事紹介
一般病棟
療養病棟
外来
病院概要
施設紹介
職員募集
診療案内
入院案内
部門紹介
看護部
病院概要
施設紹介
職員募集
お問い合わせ
施設基準表示
現在の位置:
トップ
/
病院概要
/
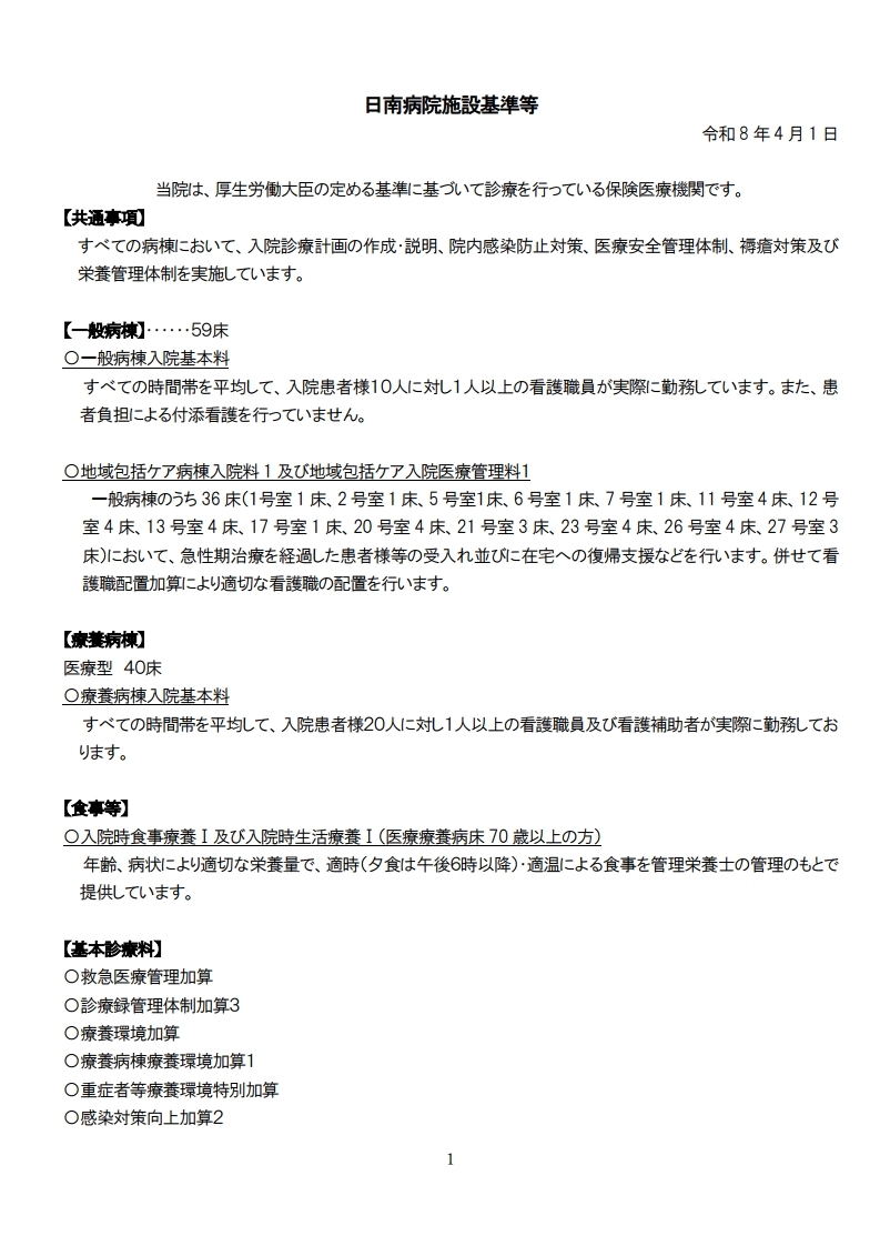
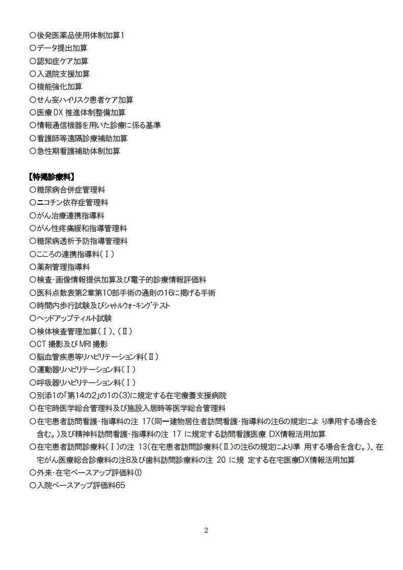
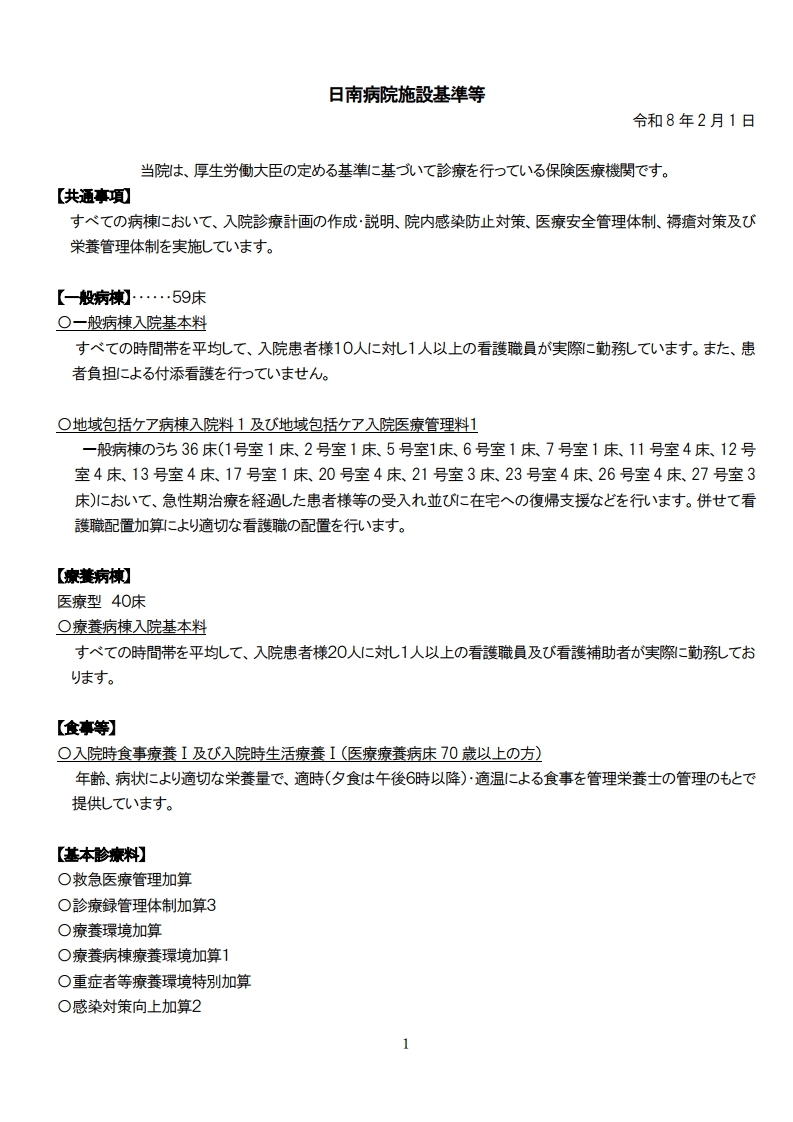
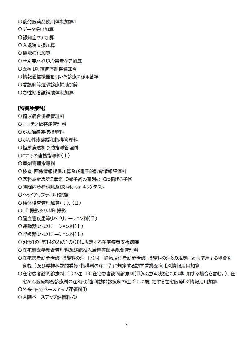
厚生労働大臣の定める掲示事項等(令和7年10月1日現在)
/
施設基準表示